Contrôle de l'écran motorisé GPS sans GPS
Re: Contrôle de l'écran motorisé GPS sans GPS
Le Teaser continu:
Alors j'ai pas les composants (résistance et condensateur) dans la bonne taille du coup j'ai pris des plus petit qui trainait mais ça marchera pareil faudra juste que je commande les bon pour 'la série"
Le connecteur rouge est a l'envers (mais ça change rien en principe juste moins esthétique) faut que je check j'ai peu être pas pris ceux du bon fournisseur)
J'ai codé un truc vite fait tous a l'heure je testerai demain un bout de code et j'espère avoir le temps entre midi et 2 pour faire des essai.(je vais manger au lance pierre lol)
Alors j'ai pas les composants (résistance et condensateur) dans la bonne taille du coup j'ai pris des plus petit qui trainait mais ça marchera pareil faudra juste que je commande les bon pour 'la série"
Le connecteur rouge est a l'envers (mais ça change rien en principe juste moins esthétique) faut que je check j'ai peu être pas pris ceux du bon fournisseur)
J'ai codé un truc vite fait tous a l'heure je testerai demain un bout de code et j'espère avoir le temps entre midi et 2 pour faire des essai.(je vais manger au lance pierre lol)
Re: Contrôle de l'écran motorisé GPS sans GPS
Je suis aussi avec attention et j'avoue que l'integration d'un raspberry me plait pas mal.
231 Galaxy Grey, kit sohn, filtre K&N avec boîte à air décloisonnée,démarreur N3Z1,200cell toyosport
Re: Contrôle de l'écran motorisé GPS sans GPS
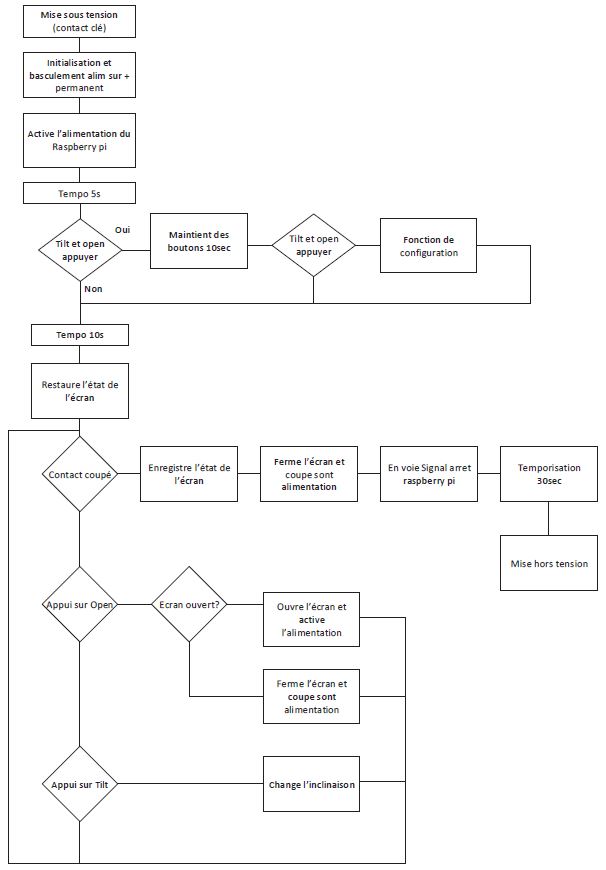
J'ai fait quelque essai ça semble fonctionné sur table.
Voici le principe de fonctionnement si vous avez des remarques ou si j'ai oublier quelque chose.
Voici le principe de fonctionnement si vous avez des remarques ou si j'ai oublier quelque chose.
Re: Contrôle de l'écran motorisé GPS sans GPS
Ça me paraît logique et conforme au fonctionnement originel.
Là tout de suite je vois pas quoi ajouter.
Là tout de suite je vois pas quoi ajouter.
Dernière modification par Jiisan le 07 nov. 2018, 09:45 AM, modifié 1 fois.
Re: Contrôle de l'écran motorisé GPS sans GPS
Super tout ça 
Re: Contrôle de l'écran motorisé GPS sans GPS
Je vous est fait une video ici
Elle devrai être dispos d’ici peu.
voici la carte intégrer dans son emplacement: Il me reste a faire le câblage de l'écran et du Raspberry Pi puis de faire l'installation etc... pour validé le truc.
J'ai édité la video elle ne fait plus que 9Mo contre 214 avant lol.
Elle devrai être dispos d’ici peu.
voici la carte intégrer dans son emplacement: Il me reste a faire le câblage de l'écran et du Raspberry Pi puis de faire l'installation etc... pour validé le truc.
J'ai édité la video elle ne fait plus que 9Mo contre 214 avant lol.
Dernière modification par Basilic le 07 nov. 2018, 11:15 AM, modifié 2 fois.
Re: Contrôle de l'écran motorisé GPS sans GPS
Vivement !! 
Prendre des courbes à 110kmh avec des pointes à 180 en ligne droite VS prendre les courbes à 70kmh mais monter à 200 en ligne droite... il y'a pas photo sur lequel je préfère ![]()
Re: Contrôle de l'écran motorisé GPS sans GPS
Il n y a pas de son
Bravo
Bravo
Re: Contrôle de l'écran motorisé GPS sans GPS
Oui j'ai supprimé le son pour réduire la vidéo.
Dans la vidéo l'interrupteur simule la mise ou l’arrêt du contact clé.
Le 1er appuie sur le bouton open ne fait rien car je suis encore dans la 1er temporisation, j'ai mis 15sec entre la mise du contact et la possibilité de bougé l'écran, ça laisse le temps de démarrer la voiture. Lorsqu'on vois l’alimentation a gauche on a le courant consommé par le montage et a droite la tension (réglé a 13.1V)
Mise en route du système (via l'interrupteur/contact clé) et légère consommation.
L'ouverture (configuré avant la vidéo) avec les 3 positions de tilt (je peux changé ce paramétrè pour mettre ce qu'on veux)
L’arrêt du système (via l'interrupteur/contact clé) écran ouvert.
L'écran ce referme et après quelques seconde (réglé a 10s pour l'instant) l'alimentation se coupe complétement (0A)
Mise en route du système (via l'interrupteur/contact clé) et retour a la position avant coupure
Fermeture de l'écran etc...
Explication pour la configuration:
Contact coupé.
Mettre l'écran a mi position.
Mettre le contact et appuyer sur les 2 boutons jusqu’à ce que l'écran oscille dans les 5 première seconde (tempo a définir)
Mettre en position fermer puis appuyer sur Open
Mettre en position totalement ouverte puis appuyer sur Open
Mettre en position ouverte base puis appuyer sur Open
Fin de la configuration
Le code calculera la différence entre le ouvert maxi et ouvert mini pour faire les 3 positions.
Dans la vidéo l'interrupteur simule la mise ou l’arrêt du contact clé.
Le 1er appuie sur le bouton open ne fait rien car je suis encore dans la 1er temporisation, j'ai mis 15sec entre la mise du contact et la possibilité de bougé l'écran, ça laisse le temps de démarrer la voiture. Lorsqu'on vois l’alimentation a gauche on a le courant consommé par le montage et a droite la tension (réglé a 13.1V)
Mise en route du système (via l'interrupteur/contact clé) et légère consommation.
L'ouverture (configuré avant la vidéo) avec les 3 positions de tilt (je peux changé ce paramétrè pour mettre ce qu'on veux)
L’arrêt du système (via l'interrupteur/contact clé) écran ouvert.
L'écran ce referme et après quelques seconde (réglé a 10s pour l'instant) l'alimentation se coupe complétement (0A)
Mise en route du système (via l'interrupteur/contact clé) et retour a la position avant coupure
Fermeture de l'écran etc...
Explication pour la configuration:
Contact coupé.
Mettre l'écran a mi position.
Mettre le contact et appuyer sur les 2 boutons jusqu’à ce que l'écran oscille dans les 5 première seconde (tempo a définir)
Mettre en position fermer puis appuyer sur Open
Mettre en position totalement ouverte puis appuyer sur Open
Mettre en position ouverte base puis appuyer sur Open
Fin de la configuration
Le code calculera la différence entre le ouvert maxi et ouvert mini pour faire les 3 positions.
Re: Contrôle de l'écran motorisé GPS sans GPS
Je trouve les 15s un peu long surtout dans le cas d'une camera de recul.
Ne pourrais tu pas gerer le mode configuration autrement ? Il ne servira presque jamais.
Est ce que tu penses utiliser les anciens boutons de commande du gps ?
Ne pourrais tu pas gerer le mode configuration autrement ? Il ne servira presque jamais.
Est ce que tu penses utiliser les anciens boutons de commande du gps ?
Re: Contrôle de l'écran motorisé GPS sans GPS
Les 15 secondes son arbitraire et pas lier au système de configuration.
J'ai mis une tempo de 5sec (on peu mettre 0 mais faudra 3 mains pour faire la configuration) le temps de mettre le contact et aller appuyer sur les 2 boutons. Si on ne déclanher pas la configuration, on a une autre tempo de 10sec (qu'on peut supprimer ou reduire)
Oui je pense réutiliser les bouton du gps, mais pas pour la gestion de l'écran lui même. Et je ferai un autre sujet il deviendront un périphérique USB.
J'ai câblé l'alimentation de mon écran hier ça fonctionne bien. Reste à faire une installation d'un raspberry pi et monter le tous dans la voiture pour un test grandeur nature.
J'ai mis une tempo de 5sec (on peu mettre 0 mais faudra 3 mains pour faire la configuration) le temps de mettre le contact et aller appuyer sur les 2 boutons. Si on ne déclanher pas la configuration, on a une autre tempo de 10sec (qu'on peut supprimer ou reduire)
Oui je pense réutiliser les bouton du gps, mais pas pour la gestion de l'écran lui même. Et je ferai un autre sujet il deviendront un périphérique USB.
J'ai câblé l'alimentation de mon écran hier ça fonctionne bien. Reste à faire une installation d'un raspberry pi et monter le tous dans la voiture pour un test grandeur nature.
Re: Contrôle de l'écran motorisé GPS sans GPS
Bon je pense faire un montage dans la voiture dès que possible (pas simple avec l'hiver qui s'installe).
Je taff sur la partie GPS embarqué (le soft etc...) et j'ai fait l'interface pour connecté les boutons d'origine au Raspberry pi.
Je taff sur la partie GPS embarqué (le soft etc...) et j'ai fait l'interface pour connecté les boutons d'origine au Raspberry pi.
Re: Contrôle de l'écran motorisé GPS sans GPS
Oula ça sent tellement bon çaBasilic a écrit :Bon je pense faire un montage dans la voiture dès que possible (pas simple avec l'hiver qui s'installe).
Je taff sur la partie GPS embarqué (le soft etc...) et j'ai fait l'interface pour connecté les boutons d'origine au Raspberry pi.
Re: Contrôle de l'écran motorisé GPS sans GPS
Pour l'instant mon choix c'est arrêté sur le logiciel Navit. C'est un logiciel gratuit et open source, il utilise les cartes d'Open Street Map (projet open source de cartograpihie) qui sont gratuite aussi et mise à jour en permanence par des utilisateurs (possibilité si on utilise une application connecter d'ajouter des routes, des limitations de vitesse etc...).
J'ai choisi de ne pas prendre la version "normal" de NAVIT mais une branch du projet qui intègre un système pour lire les MP3.
Donc pour l'instant je m'occupe a épuré l'interface (qui permet de faire autant un GPS piéton et plein de truc qui me semble inutilisable sans souris ou écran tactile). Il y a un peu de travaille aussi (que je vais voir avec l'équile de dev du projet) pour le rendre plus claire a l'utilisation juste avec les commandes "clavier".
J'ai choisi de ne pas prendre la version "normal" de NAVIT mais une branch du projet qui intègre un système pour lire les MP3.
Donc pour l'instant je m'occupe a épuré l'interface (qui permet de faire autant un GPS piéton et plein de truc qui me semble inutilisable sans souris ou écran tactile). Il y a un peu de travaille aussi (que je vais voir avec l'équile de dev du projet) pour le rendre plus claire a l'utilisation juste avec les commandes "clavier".
Re: Contrôle de l'écran motorisé GPS sans GPS
Basilic a écrit :Pour l'instant mon choix c'est arrêté sur le logiciel Navit. C'est un logiciel gratuit et open source, il utilise les cartes d'Open Street Map (projet open source de cartograpihie) qui sont gratuite aussi et mise à jour en permanence par des utilisateurs (possibilité si on utilise une application connecter d'ajouter des routes, des limitations de vitesse etc...).
J'ai choisi de ne pas prendre la version "normal" de NAVIT mais une branch du projet qui intègre un système pour lire les MP3.
Donc pour l'instant je m'occupe a épuré l'interface (qui permet de faire autant un GPS piéton et plein de truc qui me semble inutilisable sans souris ou écran tactile). Il y a un peu de travaille aussi (que je vais voir avec l'équile de dev du projet) pour le rendre plus claire a l'utilisation juste avec les commandes "clavier".
Re: Contrôle de l'écran motorisé GPS sans GPS
Bien joué !!!
je serais super intéressé pour installer ton matos :-)
d'ailleurs si tu as besoin de bêta testeur :-)
je le vois bien couplé avec waze sur une plateforme android :-)
je serais super intéressé pour installer ton matos :-)
d'ailleurs si tu as besoin de bêta testeur :-)
je le vois bien couplé avec waze sur une plateforme android :-)
Re: Contrôle de l'écran motorisé GPS sans GPS
L'avantage de navit c'est qu'il peut etre utilisé en mode autonome. Tu télécharges les cartes dont tu as besoin, et ça roule.Worfeur a écrit :Bien joué !!!
je serais super intéressé pour installer ton matos :-)
d'ailleurs si tu as besoin de bêta testeur :-)
je le vois bien couplé avec waze sur une plateforme android :-)
Waze, faut etre connecté, donc çà implique d'avoir un appareil simmé qui consomme de la data.
Alfa Romeo Giulietta - 2012 - 1.4 Multiair 170cv - Nero Etna
Mazda MX-5 - 1997 - 1.6 90cv Monza Edition RHD - British Green
Mazda MX-5 - 2004 - 1.6 110cv Etna Edition - Brilliant black

Re: Contrôle de l'écran motorisé GPS sans GPS
Basilic je viens aux nouvelles
As-tu eu le temps de finaliser le projet ? Qu'en est-il ?
Re: Contrôle de l'écran motorisé GPS sans GPS
Finalisé le projet... non toujours pas 
Mais l'essentiel c'est de pas faire marche arrière lol.
La carte est monté, fonctionne dans le bureau, faut que je trouve un temps (ça va venir) pour faire le montage complet dans la voiture mais j'ai pas encore repris la moto (enfin pas tous les jours) donc je démonte pas trop la voiture lol
Mais l'essentiel c'est de pas faire marche arrière lol.
La carte est monté, fonctionne dans le bureau, faut que je trouve un temps (ça va venir) pour faire le montage complet dans la voiture mais j'ai pas encore repris la moto (enfin pas tous les jours) donc je démonte pas trop la voiture lol
Re: Contrôle de l'écran motorisé GPS sans GPS
Tant que tu ne rebrousses pas chemin, c'est en effet l'essentiel
La moto, par cette météo aléatoire, c'est un peu un pari
La moto, par cette météo aléatoire, c'est un peu un pari